May 5, 2021
10
views
Co-locate your providers and stores
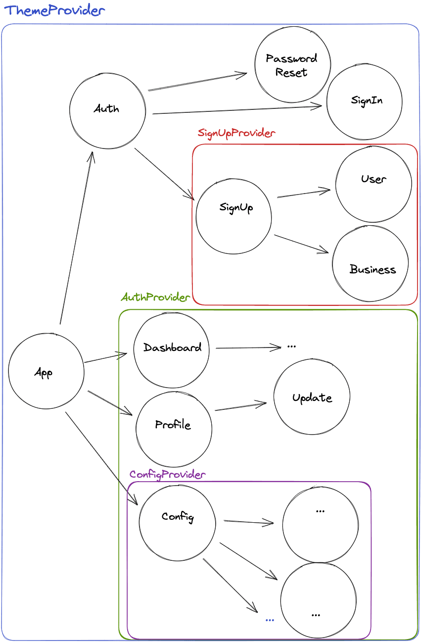
Avoid globals and co-locate your providers and stores as close as possible to their usage.
May 5, 2021
10
views
Avoid globals and co-locate your providers and stores as close as possible to their usage.